职称是专业技术人才

添加微信好友, 获取更多信息
复制微信号
学术技术水平和专业能力的
主要标志
职称评审是按照评审标准和程序
对专业技术人才品德、能力、业绩的
评议和认定
职称评审结果是专业技术人才
聘用、考核、晋升等的
重要依据
01
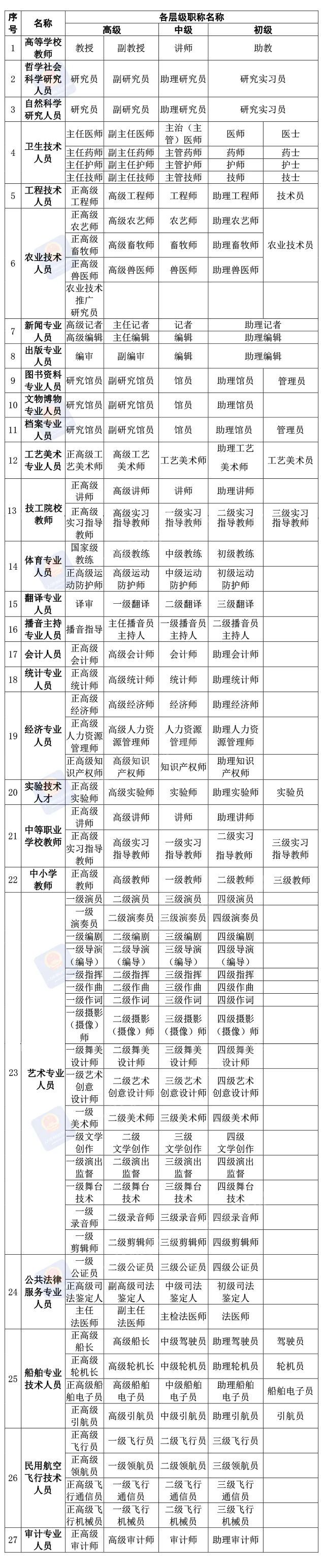
职称有哪些?各层级名称是什么?
收好这张表 一查全知道
02
评职称, 需满足什么条件?
点这里,一站式查询
03
查职称评审信息?收好这波“神器”
人力资源社会保障部开通了
全国职称评审信息查询平台
面向各地人社部门、用人单位及个人
提供跨地区职称信息核验查询服务
大家可通过
手机12333客户端、
人力资源社会保障部门户网站、
“人力资源和社会保障部”微信公众号等
多种渠道登录使用
例如,在“人力资源和社会保障部”微信公众号,可通过访问菜单栏“证书查询”—“职称查询”进入职称查询平台
04
不在国企或事业单位,能申报职称吗?
可以
职称评审进一步打破户籍、地域、身份、档案、人事关系等制约,创造便利条件,畅通非公有制经济组织、社会组织、自由职业专业技术人才职称申报渠道。
根据《人力资源社会保障部办公厅关于进一步做好民营企业职称工作的通知》相关规定,非面向单位、系统内部组建的职称评审委员会,均向民营企业平等开放。民营企业专业技术人才可在创业孵化基地、高新技术开发区、科技园区等地设立的职称申报受理服务点,或通过人才中介服务机构、工商联、行业协会商会、学会等社会组织进行职称申报。经批准离岗创业或到民营企业 *** 的高校、科研院所、医疗机构等企事业单位专业技术人才,3年内可在原单位按规定申报职称,其创业和 *** 期间工作业绩作为职称评审的依据。民营企业专业技术人才被派驻外地连续工作一年以上的,可按有关规定在派驻地申报职称评审。
05
职称与专业技术人员职业资格证书是什么关系?
目前,我国的职称制度与职业资格制度已有效衔接。为避免交叉设置,减少重复评价,降低社会用人成本,人力资源社会保障部以职业分类为基础,统筹研究规划了职称制度和职业资格制度框架。
在职称与职业资格密切相关的职业领域建立职称与职业资格对应关系,专业技术人才取得职业资格即可认定其具备相应系列和层级的职称,并可作为申报高一级职称的条件。
初级、中级职称实行全国统一考试的专业不再进行相应的职称评审或认定。
记者 | 吴妍妍
编辑 | 马媛
来源 | 天津人社



获取资料
顾问电话